Wer sich schon mit Windows 8 Developer Preview (bzw. dem BUILD Conference GiveAway Slate PC Samsung Windows 8 Developer Preview Device mit der hübschen Abkürzung SW8DPD) gespielt hat, wird feststellen, dass die neuen Apps (“Modern Applications”, wie Microsoft sie gerne nennt) viel Raum benötigen.
In Zukunft können wir wohl mit einer Fülle von Metro Apps rechnen – auch solche, die wir uns als Developer selbst schreiben.
Die neuen Design-Styles für die Metro-Oberfläche (siehe exzellente BUILD-Session Designing Metro style: principles and personality) raten zu Klarheit und geben Grid-Templates vor.
Das macht auch sehr viel Sinn – denn niemand will Programme “designed by developer”. Aus diesem Status, der oft mit “Es zählt ja die Funktionalität” argumentiert wurde, ist die PC-Welt mittlerweile erwachsen. Moderne Applikationen müssen ein Gesicht haben und mit einem logischen und möglichst klaren Design daherkommen.
Schönheit liegt immer im Auge des Betrachters. Jedoch geht es bei gutem Design nicht mehr nur um “schön”, sondern auch um “brauchbar” – sprich: Die Usability steht ganz vorne. Barrierefreiheit sollte im User Interface Design längst Standard sein.

Nun, wenn man sich die Apps auf dem SW8DPD Slate ansieht findet man viele unterschiedliche Designs, von der “Stocks” App über verschiedene kleine Spiele (siehe Session Windows Interns: our summer of apps) bis hin zum SDK und den Samples – und dennoch sehen sie gleich aufgebaut und gut strukturiert aus.
Die Apps brauchen “Raum zum Atmen”. Die Design Principles machen Sinn!
Klar: Wenn Metro App, dann muss sie auch so aussehen.
Als Developer stellt man sich angesichts der Möglichkeiten rasch die Frage:
Welcher Applikationstyp mach denn für meine (geplante) Anwendung Sinn?
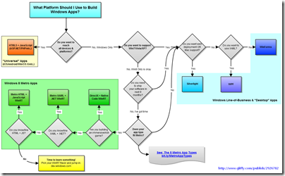
Das ist mitunter gar nicht leicht zu beantworten. Ich habe hierzu via Twitter @gliffy einen kleinen grafischen Entscheidungshelfer für diese Frage gefunden, den ich recht sinnvoll finde:
Welche Plattform soll ich für meine App verwenden?
Gliffy Public Diagram – WinPlatformChoice
Für die Wahl der Applikation kann der Entscheidungsbaum eine grundsätzliche Hilfe darstellen.
Und wenn es eine Metro App wird: Möge der Design Guide mit uns sein!
